欢迎访问武威法院网,今天是 2026年05月29日 星期五
中院新闻
当前位置:首页 » 中院新闻

不会写起诉状、答辩状怎么办?官方模板来啦!

来源: 作者: 责任编辑:武威中院 发布时间:2024/4/23 14:53:47 阅读次数:
字号:A A    颜色:

“我想起诉,

可是不知道起诉状怎么写”

我要应诉,

可是不知道答辩状怎么写”

“网上的模板很多,

可不知道哪一种是正确的”

……

很多来法院打官司的当事人

都会遇到这样的困惑


起诉状到底应该怎么写

图片

图片

为方便人民群众聚焦诉讼请求、争议问题、事实理由,有针对性地提供诉讼材料,回应人民群众对于司法审判质效的更高需求,最高人民法院、司法部、中华全国律师协会研究制定了《民事起诉状、答辩状示范文本(试行)》。该示范文本自2024年3月4日起试行,试行期一年。

图片

图片

图片
图片
图片


此次发布的起诉状、答辩状示范文本,针对民间借贷、离婚、买卖合同、金融借款合同、劳动争议等11种常见多发的民事案件类型,采用表格化、要素式方式,列明当事人信息、诉讼请求、事实和理由等,让群众看得明白,用得方便。

图片

图片

民间借贷纠纷

图片


图片

图片



图片

 扫描二维码查看

完整示范文本



离婚纠纷

图片


图片

图片



图片

扫描二维码查看

完整示范文本



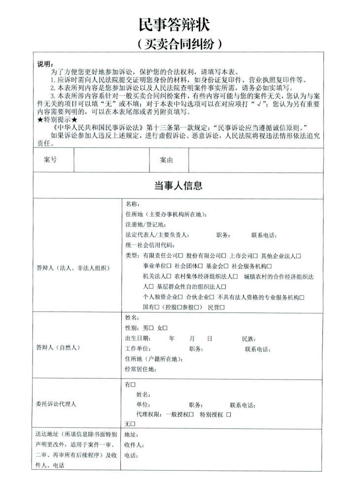
买卖合同纠纷

图片



图片

图片



图片


扫描二维码查看

完整示范文本




金融借款合同纠纷

图片


图片

图片



图片

扫描二维码查看

完整示范文本



物业服务合同纠纷

图片


图片

图片



图片

扫描二维码查看

完整示范文本



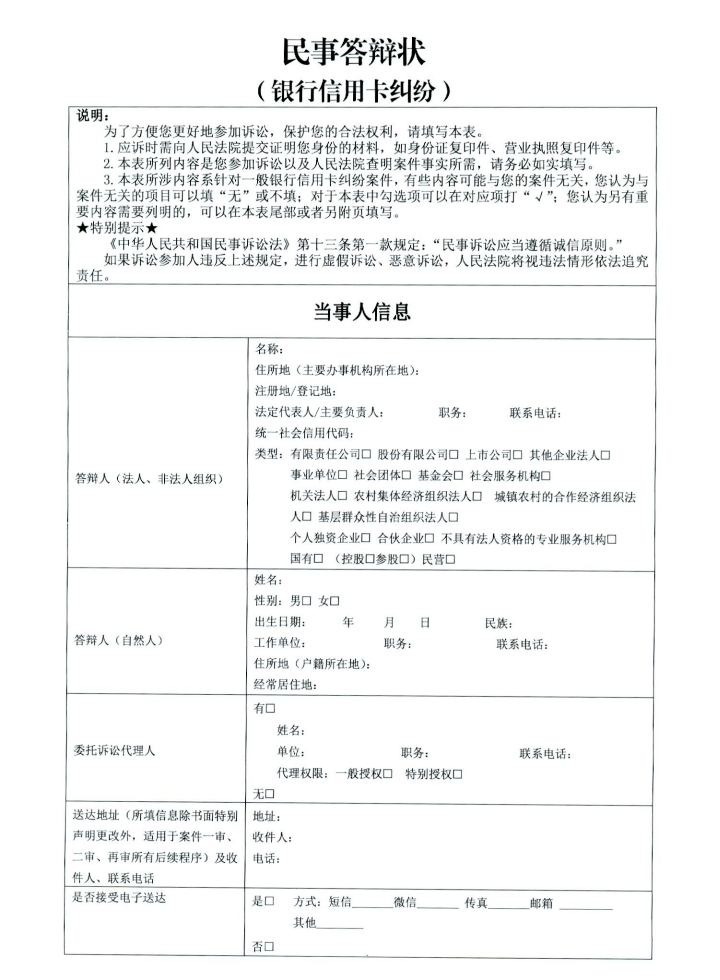
银行信用卡纠纷

图片


图片

图片



图片

扫描二维码查看

完整示范文本



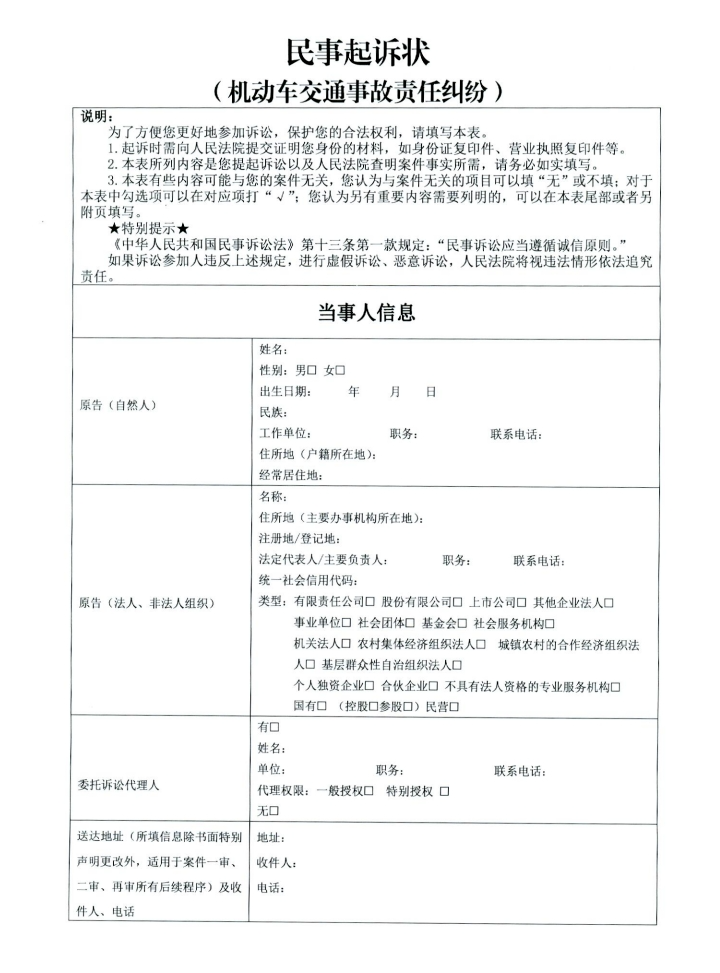
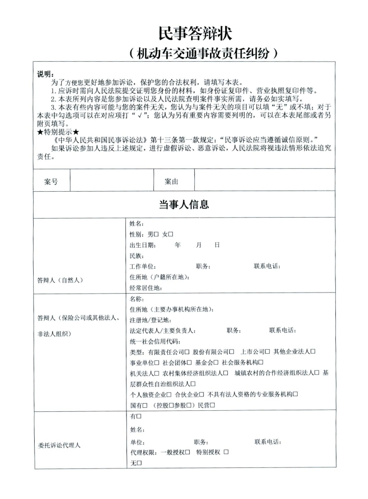
机动车交通事故责任纠纷

图片


图片

图片



图片

扫描二维码查看

完整示范文本



劳动争议纠纷

图片


图片

图片



图片

扫描二维码查看

完整示范文本



融资租赁合同纠纷

图片


图片

图片



图片

扫描二维码查看

完整示范文本



保证保险合同纠纷

图片


图片

图片



图片

扫描二维码查看

完整示范文本



证券虚假陈述责任纠纷

图片


图片

图片




图片


扫描二维码查看

完整示范文本








图片


图片


此外,我们还整理了填写实例

扫码获取全部示范文本及实例吧!

(全部示范文本及实例)


图片

END

图片

来源:兰州市城关区人民法院

编辑:李宇琼 何雨欣
编审:谢怀东 蒋蕾